更新时间:2026-04-26 14:58:07
浏览数:35
收藏数:3
38财富币
下载必看 下载必看(为了保障您的权益,请在下载指标前务必点击右边按钮展开看清楚相关说明)
指标公式介绍
财富池指标公式网(www.cfchi.com)提醒您:指标公式是通过数学逻辑角度编写而来,仅是股票分析环节中的一个辅助工具,对股票选股效率和分析便捷上起到一定的作用,股市是具有不确定性和不可预测性的,请正常对待和使用指标公式!
温馨提示:下载该指标公式没有咨询解答服务,请自行学习和研究公式的用法!
指标介绍:
本公式根据网络大神的经典视频和语录进行的总结,分辨出各种市场中各种股票的明确定义。明确一个关键的问题,为什么有些板块上涨而板块内很多股却不涨,而有些股却能持续的上升呢?那是因为市场的5000只票里,资金关注的个股永远就是龙头,核心,中军,抱团,除了这些股以外不就都是跟风和杂毛票。该公式基本解决了个股在板块内的定位,确定了每一波板块或市场上涨中的个股的地位。
该公式经过不停打磨,且经过实战验证,在热点板块里找寻合适的股票,短线或波段都可以关注的是中军,市场弱势可以考虑抱团,市场情绪强势时可以考虑龙头接力,在实战中该公式可以直接进行板块内个股的排序。
很多的操作上的细节,各位朋友也可以在实战中找到相应的秒招,该公式就是让你远离杂毛和跟风票,聚焦热点板块里的资金重点青睐的票,而提高你的选股能力和交易胜率。
大家其实对龙头,中军,核心,抱团票都有一个误区,比如通达信里的板块龙头或行业龙头,他不一定是板块启动时的龙头或中军,所以很多产生误区的就会在板块里找一些行业的龙头来进行操作。但事实上每次热点板块的启动时,他的龙头都不相同,也不一定是行业里的龙头。其实他们都是资金关注而走出来的,才算是龙头,核心。这个公式就是根据这个逻辑而明确了在不同阶段,不同板块的运行走势的情况下,明确个股的地位定义。帮助大家简化这个过程,直接确认龙头核心,然后根据不同位置,不同的交易习性,自行去选择个股,但起码会减少大家选到杂毛的概率。
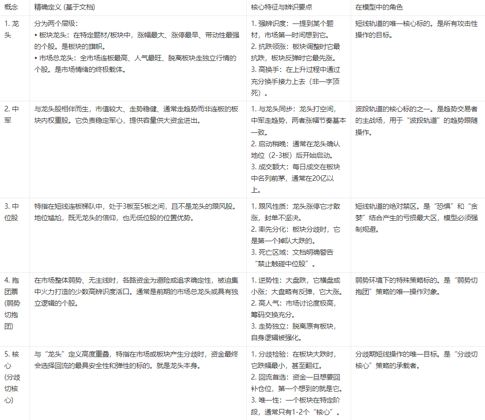
【标签含义】
★总龙头:市场最高连板(>=5板)
★龙头:板块龙头(3-4板或一字板启动)
★核心:龙头中的龙头(评分最高)
◆中军:大资金战场
★抱团:弱市中的情绪载体(曾总龙头)
★分歧:大盘分歧日的抗跌龙头
中位:3-5板跟风股,禁止操作
源码检测FINANCE,CAPITAL函数,不算未来函数,介意勿选!
核心概念精确定义:











郑重声明:股市具有不确定性,个股走势是无法预测的。公式软件描述中的案例截图仅代表过去,仅供参考学习研究之用,不构成投资建议或未来保证,也并不能代表未来,依此操作,责任自负。股市有风险,入市需谨慎。
更多精彩内容,请关注财富池订阅号
主力自己各种操盘阶段,可以清楚地分辨出来,帮助我们及时发现主升浪,跟着主力吃肉!含选股公式
精华版:分时主力吸筹:增加了买入点提示,效果不错。手机电脑都可用。
通达信更新版主力资金突破主副图+选股预警全套指标公式 洞察主力资金趋势选股实战秘籍!源码分享!
通达信主力进场指标公式是一个主力资金入场信号提示指标
试用15天(28交易日单利158%,复利453%),通达信强势首发,选股排序副图
通达信【一片红】主图附图选股/短线起涨思路T1信号手机电脑通用无未来函数 源码指标分享
【新版双紫擒龙】副图选股指标强势起爆+双紫擒龙+动能二号+共振追涨 独创三紫一红选股
通达信【暴力涨停拉升】套装优化版指标公式:预测个股暴力涨停拉升可能性 源码文件分享
按时间
按热度推荐指标公式
更多从小白直接入门期货日内波段交易终极战法策略使用文华财经
【财富池_波段分析】揭秘主力做庄波段分析指标支持多分时级别(波段分析)
【财富池_强度分析】通达信主升浪指标|就是要暴涨的股票(强弱分析)
【波段策略】揭秘抄底低买高卖确定性比利润重要牛熊通用抄底指标
【财富池_牛熊分析】BS牛熊线年线中长线战法含指标公式,买入安心持股工作(趋势判断)
【长线策略】股票庄家建仓期间抄底指标公式猎庄选股公式幅图
【财富池_量能分析】红粉黄绿四色绝版官方原创核心指,还原个股真实走势(量能判断)
【缠论顶底】多空结合AI机构资金动向,精准抄底逃顶,把握财富机会,一个好指标就够【可用于股票期货】
预测顶底买卖点位左侧交易赢家系统,两点买入,两点卖出,三点买入,三点卖出,成功率90%以上。
神龙私募专用资金成交量操作系统 资金进出 判断底部短中线线股票发展 珍藏版
神龙3庄利剑出鞘操作系统 决策真正底部原理 短线爆拉提前买进 掌控买卖精准点 让操作完美无瑕
神龙买卖操作系统 分辨牛熊股票 短线买点精准可靠 爆发力强 特别是主升清清楚楚
人气:10.74W
人气:5.4W
人气:5.59W
今日上榜游资
更多
指标公式评论
(通达信 【交易核心v8.1】龙头中军 套装 不停打磨且经实战 配备龙头抱团 )