1、甲醇期货的现货标的是甲醇现货,现货甲醇的价格波动和期货价格息息相关;
2、甲醇期货是郑州商品交易所的期货品种,具有期货应该的基本特点,例如杠杆性、双向交易、每日无负债结算制度、T+0交易等等;
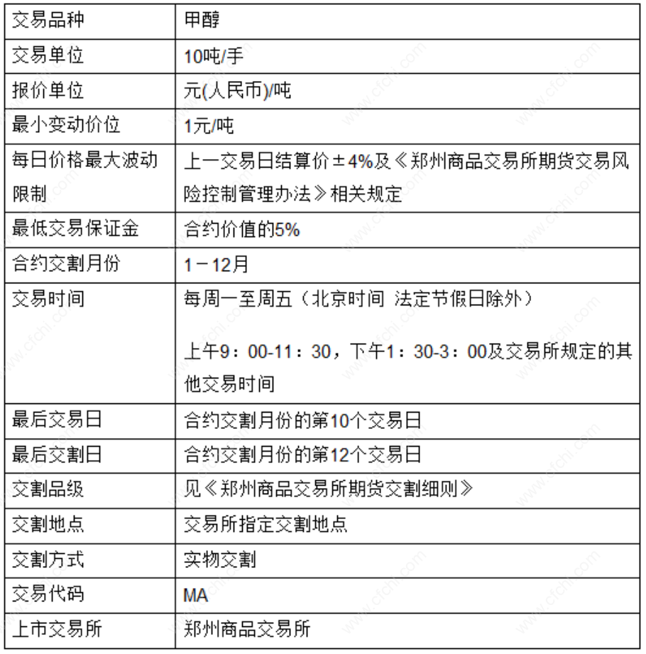
3、甲醇期货的最小成交单位是一手,一手甲醇是10吨;
4、甲醇期货的交易时间为09:00-15:00、21:00-23:30。
甲醇期货标准合约如下图所示:

1、甲醇属于商品期货,商品账户开立比较简单也没有资金门槛限制,手机开户方便快捷;
2、期货是T+0交易,也就是说不同于股票的T+1.期货交易的灵活性就体现于此,买入后可以立刻卖出,没有时间限制;
3、由于甲醇期货独特的看空机制,价格下跌也是可以盈利的;
4、甲醇期货参与门槛较低,一手保证金大概2000元上下,是平民化的期货品种。
1、宏观经济走势,甲醇作为重要的基础性有机化工原料,在国民经济中得到广泛应用,宏观经济走势必然影响市场对甲醇的需求,进而对甲醇价格产生影响。因此,从供需角度看,宏观经济的持续向好,必然引发对甲醇需求的增加。
2、国家政策,我国资源禀赋的特点是“富煤、贫油、少气”。随着当今世界石油资源的日益减少以及甲醇产量的不断增长,甲醇作为替代能源已经成为一种趋势。
3、国际能源价格,由于国际甲醇生产装置中90%以上采用天然气作原料,因而天然气价格的波动,必将影响国际甲醇价格的波动。近年来油价在高位宽幅震荡,甲醇价格也波动频繁。
4、国内外新增产能,甲醇燃料、二甲醚和甲醇制烯烃的预期消费刺激了甲醇的大规模建设。未来国际市场上的新增产能将对我国甲醇市场造成巨大的外部冲击。必将对未来的甲醇价格产生广泛而深远的影响。
5、国内外大型装置减停产,由于甲醇装置日趋大型化,年产百万吨级装置已投入运行,这些大型或超大型装置一旦检修或意外停车均会影响市场供应而引起价格波动。
6、下游需求,甲醇是一种重要的有机化工原料,在我国是除乙烯、丙烯、苯之后的第四大化工原料,在化工、医药、轻工、纺织等行业具有广泛应用。
7、生产成本,我国的甲醇生产以煤炭、天然气、焦炉气为原料,其中以煤炭为主导,天然气次之,焦炉气所占比例近两年有所增加。
8、进出口,我国是世界上最大的甲醇消费国,同时也是世界上甲醇消费增长速度最快的国家之一,国际上一些大的甲醇生产和贸易企业都将目标对准了中国市场。
9、运输成本,我国的煤炭、天然气等能源基地主要分布在西北地区,消费地则集中在华东、华南地区。总体而言,西部地区铁路运力紧张状况在未来较长的时间内仍将维持,运费也将呈上涨态势,而甲醇品种特性要求使用专用槽车运输,容易造成空返浪费运力,也在一定程度上加剧了铁路运输的紧张局面,致使甲醇从产区运往销区的稳定性、灵活性不够,不能及时根据市场变化进行调整,也会在一定程度上对甲醇的价格产生影响。
10、国内外价格联动程度,我国甲醇市场与国际甲醇市场的联系日益紧密,国际甲醇市场的变化对我国甲醇市场具有不可忽视的影响。
11、天气因素,由于天气因素导致甲醇下游产品主要是甲醛的生产变化,从而引发甲醇的价格变化。
12、库存因素,甲醇的仓储需要依托专业的液体化工仓库进行,在当前我国甲醇生产与消费区域不平衡,并受相关运输条件影响较大的背景下,甲醇在不同地区不同时段的价格与当地库存水平存在较明显的负相关性,表现为:库存水平较高,价格走低;库存水平较低,价格走高。
一般冬季就是甲醇使用的旺季,年后就会慢慢在降下去。
本文提供的各种信息及资料仅供参考,不构成任何邀约、投资建议或承诺,请谨慎对待。