当前位置: 财富池  >  指标买卖点  >  技术指标的分类和使用原则(图解)

技术指标的分类和使用原则(图解)

分类:技术指标 - 指标买卖点 2017-05-20 6.41W浏览 · 0收藏

关联专题:

 掌握技术指标是股票技术分析的重要环节,它的应用效果已经在实践中屡屡验证,技术指标已经成为一个投资者进入股市获取收益的必修课程。

 掌握技术指标是股票技术分析的重要环节,它的应用效果已经在实践中屡屡验证,技术指标已经成为一个投资者进入股市获取收益的必修课程。

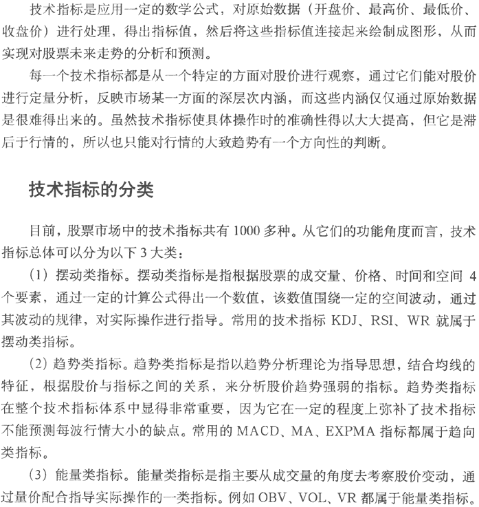
技术指标的分类








更多精彩内容,请关注财富池订阅号

收藏 分享好友

财富池指标公式网(www.cfchi.com)提醒您:股市有风险,投资需谨慎。

版权声明:本文为网站作者授权财富池指标公式网发表,版权归原作者所有,本文仅代表作者个人观点,如有侵权,请点击此处。

上一篇:均线选股方法 怎么看均线选股呢

下一篇:中阴线是什么?股票中阴线代表什么意义?

相关文章

    财富池指标公式网无数据占位图

评论

(技术指标的分类和使用原则(图解))
表情
图片

(您最多只能上传8张照片)

150

  • 文章评论(0)
  • 按时间

    按热度

推荐阅读

财富池指标公式网无数据占位图

来源

不断努力

 已认证

发布作品:

公式7437 文章16915 粉丝数882

主页

TA发布过的其他文章

成为创作作者

龙虎榜净买入前十

更多

连板股票

更多

今日上榜游资

更多