当前位置: 财富池  >  同花顺  >  同花顺软件分析单日K线——十字星

同花顺软件分析单日K线——十字星

分类:软件教程 - 同花顺 2018-05-15 4.29W浏览 · 0收藏

关联专题:

分析十字星
“十字星”是一种只有上下影线,没有实体的K线图。具体表现为,开盘价即是收盘价,表示在交易中,股价出现高于或低于开盘成交,但收盘价与开盘价相等。

就“十字星”的表现形态而言,上影线越长,表示卖压越重,下影线越长,表示买盘旺盘。通常在股价高位或低位出现十字星,可称为转机线,意味着出现反转。在实际操作中,“十字星”一般理解为多空双方能量暂时于较为平衡,一方未能压倒另一方所以未做方向选择收阳线或收阴线。

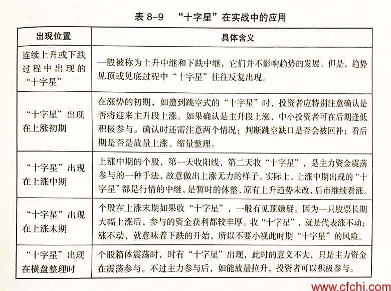
另外,在实际的股市操作中,投资者遇到“十字星”的概率并不低,但“十字星”在个股不同的阶段,其意义不同,如表8-9所示。


“十字星”本身所处的位置很重要,研判各种形态的“十字星”所包含的意义要建立区间的概念,而不是点位的测算。首先,投资者要确定是在顶部区间还是底部区间,大致知道了顶部或底部区间的时空区间位置,那么上涨的过程或是下跌的过程也就基本确定,这样对出现的“十字星”的含义不易造成误判。

专家提醒:
例如,通常具有长下影线的“十字星”位于市场底部时,表露出市场向上的心理状态。如果当日的开盘价和收盘价正好处于全日价格范围的中点,那么这种K线就称为“黄包车夫线”,是见底信号。

【手机案例分析】:图8-42所示为新能泰山(000720)2016年1月至10月期间的走势图,此股在一波快速回调之后,出现了一个“十字星”形态,这一形态的出现预示着个股阶段性下跌即将见底,是空方力量减弱的信号,也往往预示着个股随后即将出现止跌上扬的走势。


专家提醒:
“长影十字星”如果出现上下影线差别较大的情况,就属于“风高浪大线”,这种形态虽然没有“黄包车夫线”重要,但如果连续出现几根这样的“风高浪大线”,也一样要特别关注。

更多精彩内容,请关注财富池订阅号

收藏 分享好友

财富池指标公式网(www.cfchi.com)提醒您:股市有风险,投资需谨慎。

版权声明:本文为网站作者授权财富池指标公式网发表,版权归原作者所有,本文仅代表作者个人观点,如有侵权,请点击此处。

上一篇:“一脚踢出大黑马”,又称“赤脚底”

下一篇:广州将建立人工智能企业库

相关文章

    财富池指标公式网无数据占位图

评论

(同花顺软件分析单日K线——十字星)
表情
图片

(您最多只能上传8张照片)

150

  • 文章评论(0)
  • 按时间

    按热度

推荐阅读

财富池指标公式网无数据占位图

来源

指标定制破解

 已认证

发布作品:

公式8 文章446 粉丝数187

主页

TA发布过的其他文章

成为创作作者

龙虎榜净买入前十

更多

连板股票

更多

今日上榜游资

更多