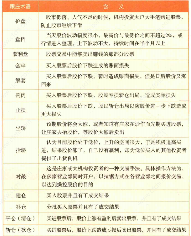
在跟庄的过程中,也会遇到很多的专业术语,很多新股民朋友在看到这些术语时一头雾水,不清楚这些术语的真正含义,甚至出现截然相反的理解。为了使新股民朋友能够更直观地了解跟庄过程中的股市术语,我们特别制作了以下表格来供新股民朋友学习(如图1-1所示)。
图1-1如下:



图中所述内容均是在跟庄过程中经常会用到的专业术语,新股民朋友一定要掌握、了解,以为日后的跟庄实践打下良好的基础。
更多精彩内容,请关注财富池订阅号
财富池指标公式网(www.cfchi.com)提醒您:股市有风险,投资需谨慎。
上一篇:股票回购后对股价会有哪些影响?
下一篇:庄家洗盘都表现在哪些方面?
2022-07-26 10:56:04
2022-06-17 10:04:22
2022-04-06 14:27:48
2022-04-05 15:34:13
2022-04-05 09:26:45
2022-04-05 09:33:14
2022-04-05 09:42:43
2022-04-08 10:50:58
按时间
按热度2024-02-29 21:31:03
2022-04-18 20:44:16
2023-12-10 12:10:06
2023-02-24
2023-02-14
2023-01-08
2023-01-08
龙虎榜净买入前十
更多连板股票
更多今日上榜游资
更多
评论
(股票术语:跟庄中的那些股票术语)